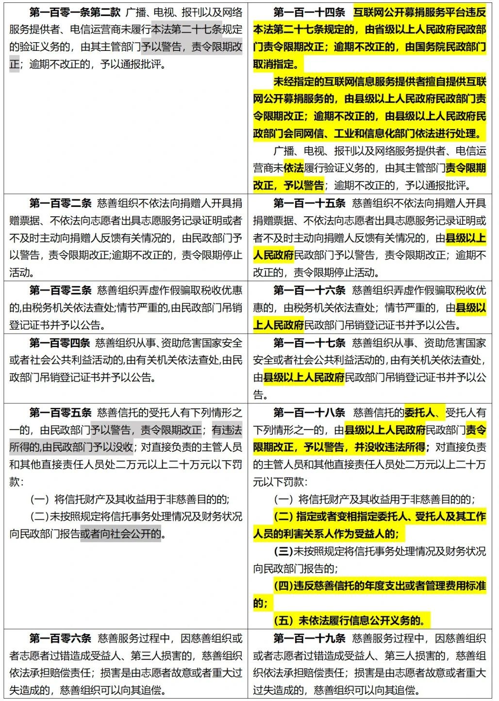
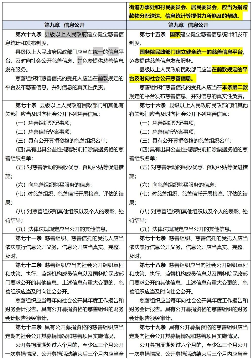
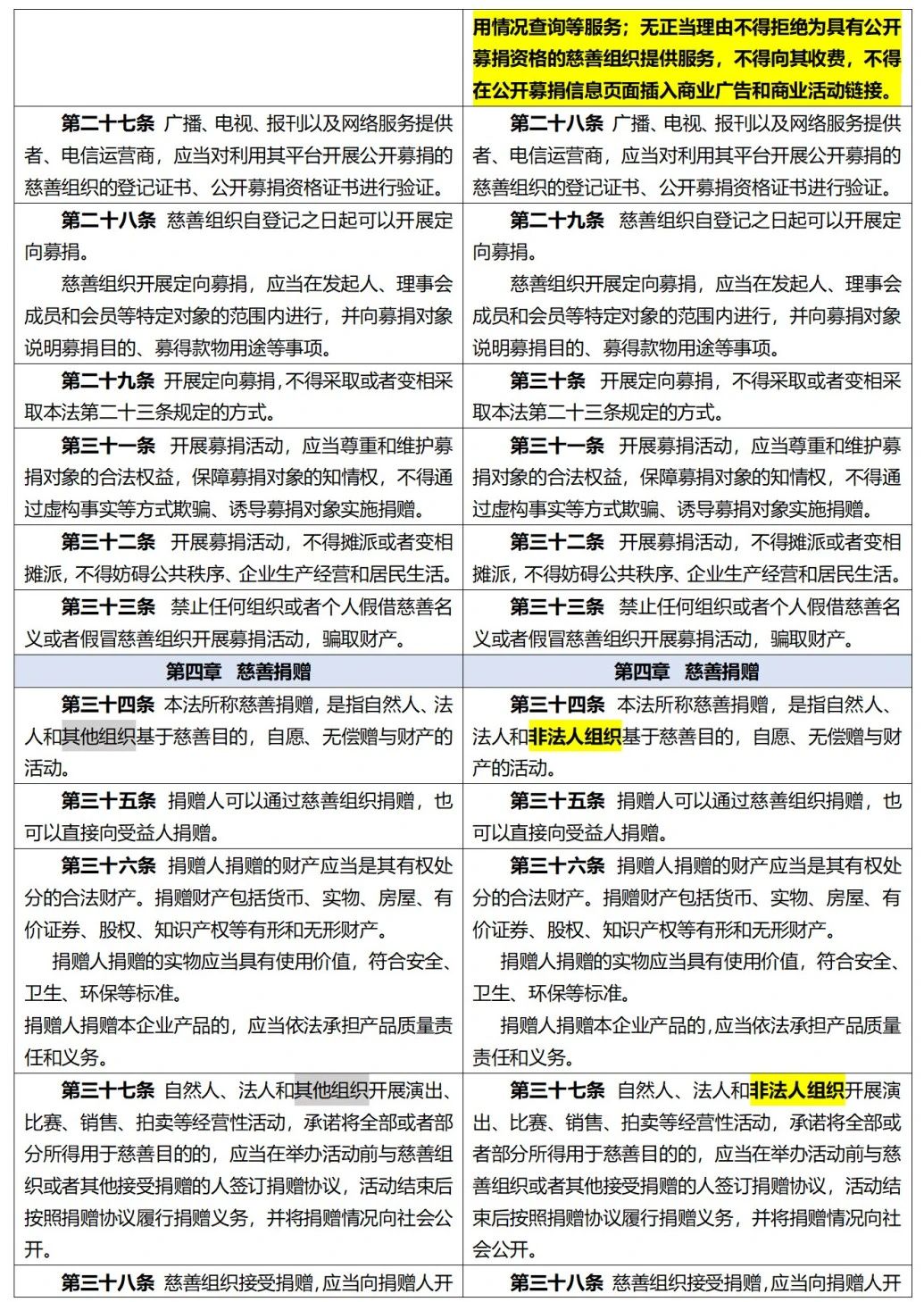
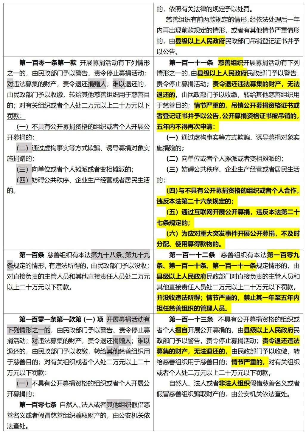
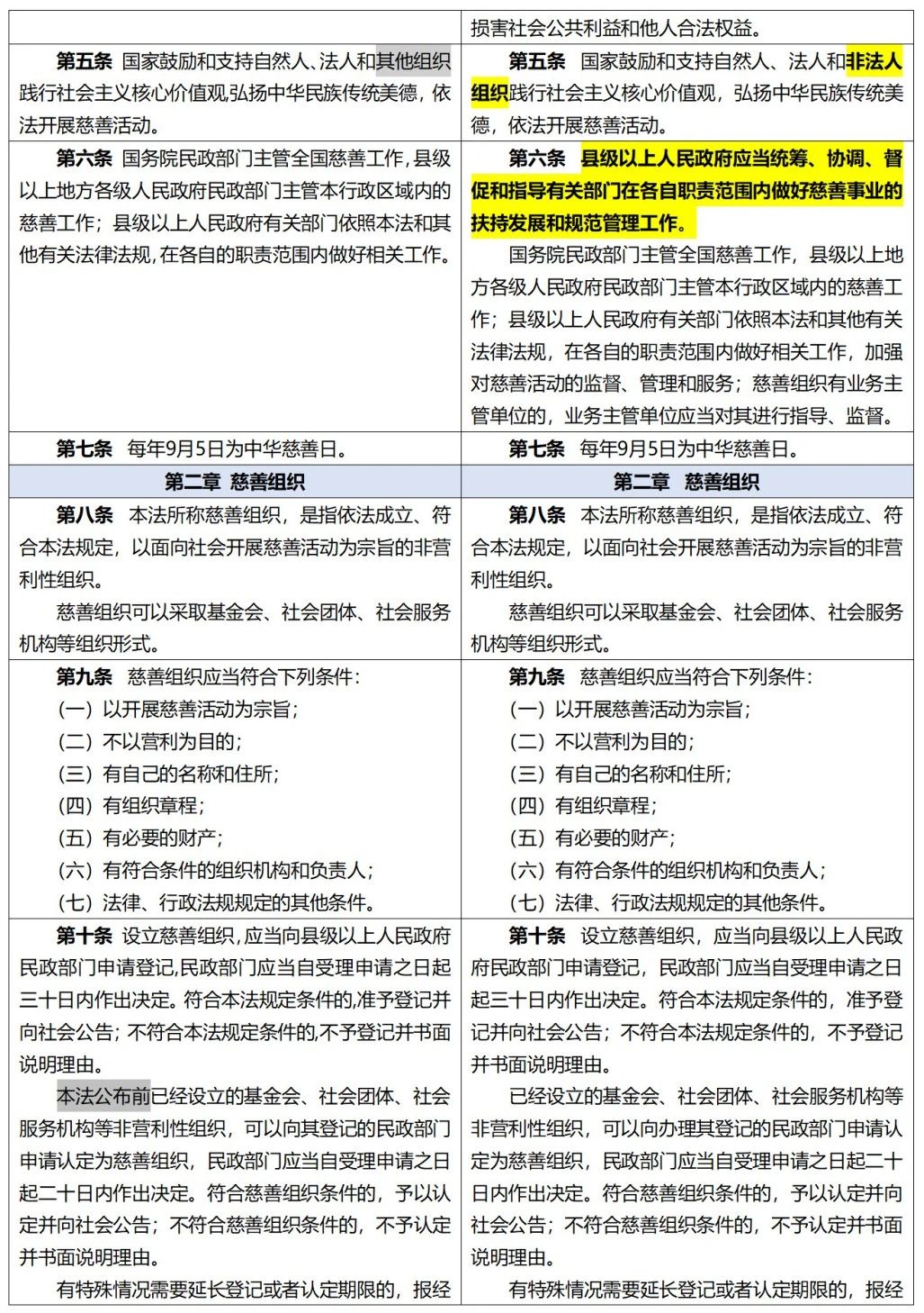
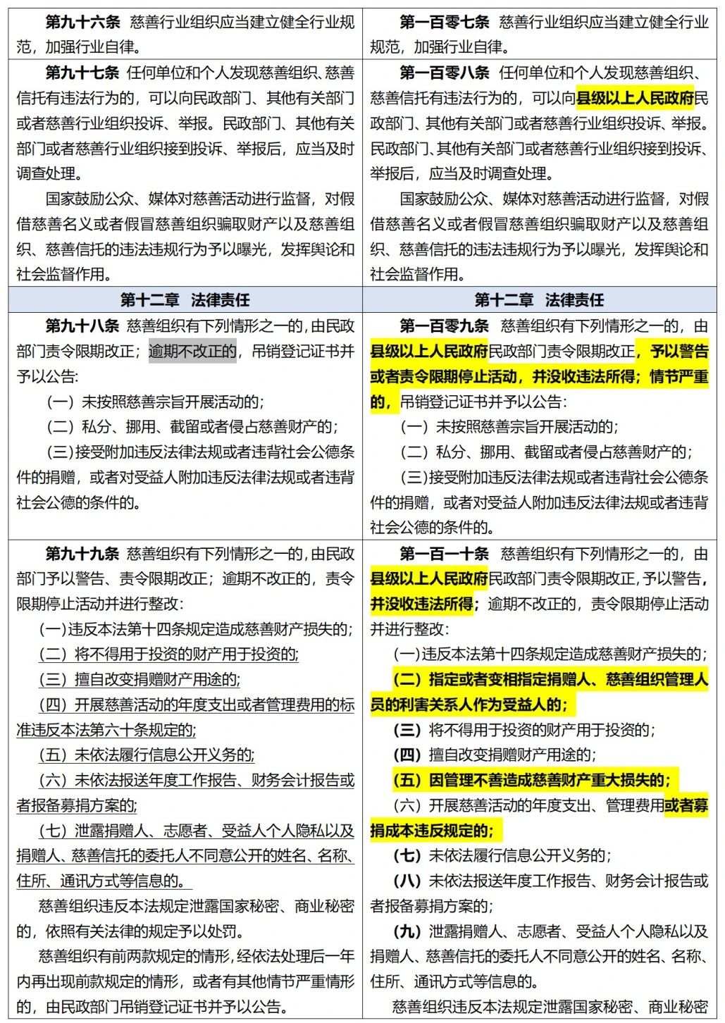
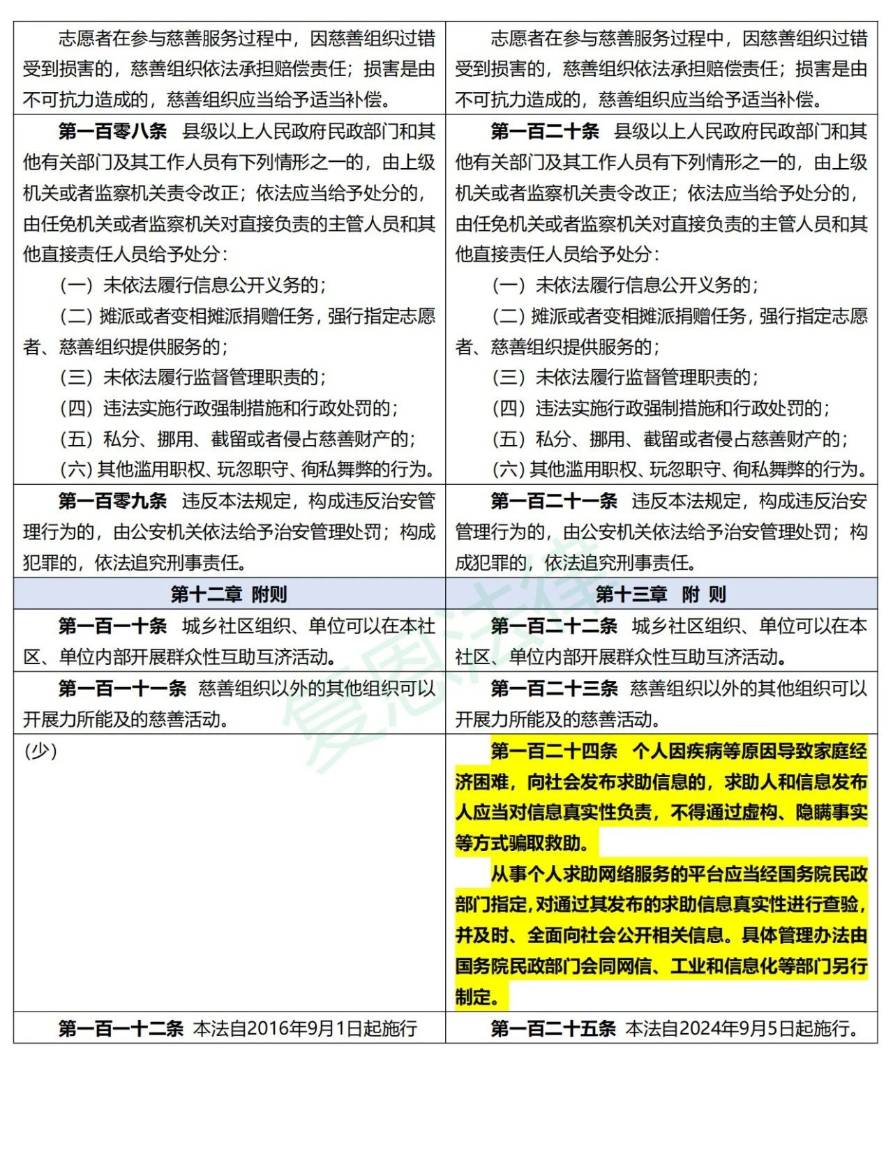
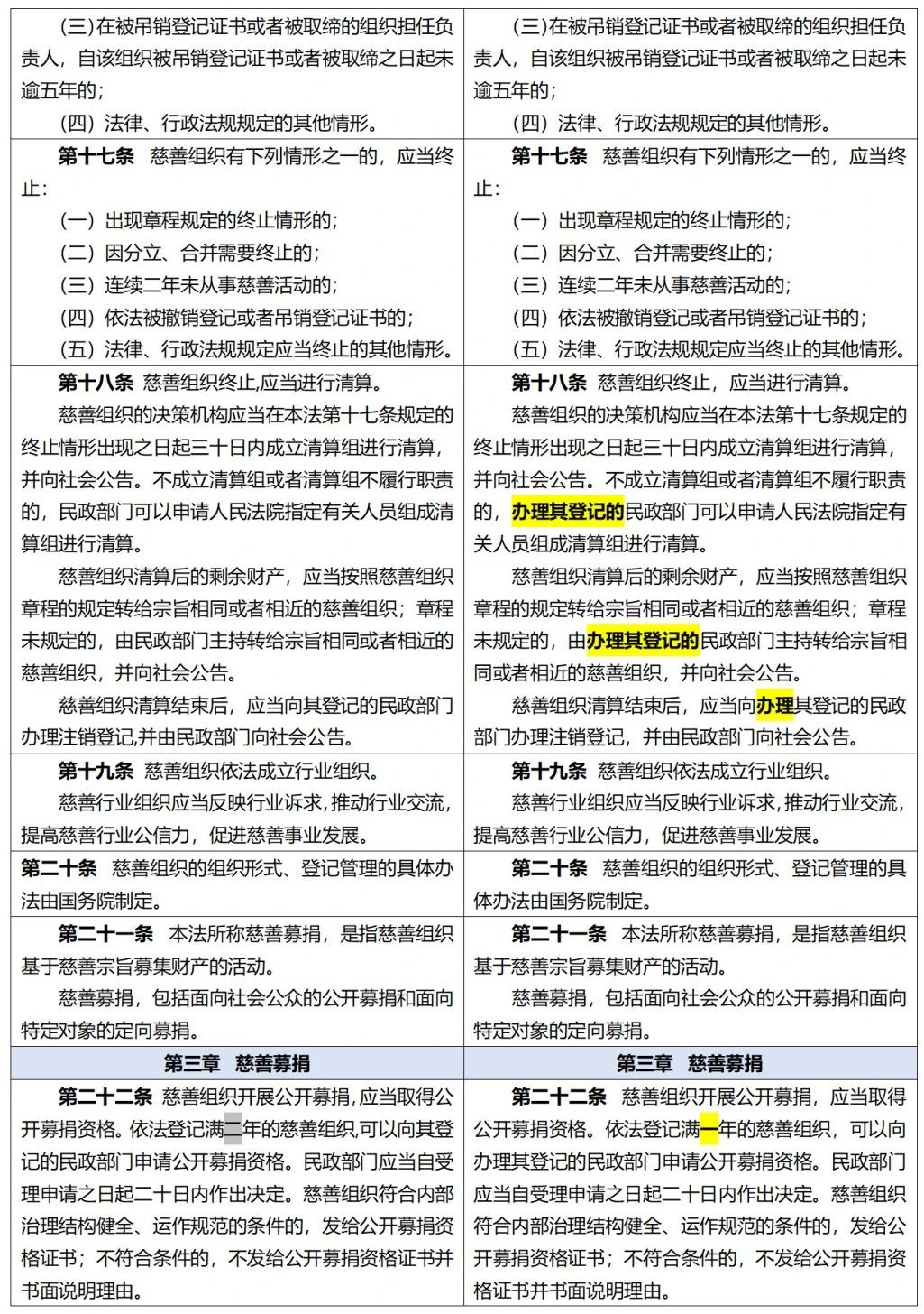
《中华人民共和国慈善法》修正前后全文对照表 来自 项目部|已发表 2024年1月18日 《中华人民共和国慈善法》 修正前后全文对照表 (条文中黑体字部分为增加或者修改的内容,阴影部分为删除的内容,下划线部分为移动的内容) 文章来自网络 排版:嘉灵 审核:嘉禾